hardcore_gamer29
Senior member
Can u tell if any major difference between asus tuf z490 I F AND E models
Can you elaborate? How to?I believe the correct order. Without that flathead raising it a bit, it's possible for him to yank the whole connector+socket off the mobo! 😱
What's the point? You said it melted.Can you elaborate? How to?
I used plier may be looking like melted as i squeeezed with plierWhat's the point? You said it melted.
Is the connector out? Show the photo.I used plier may be looking like melted as i squeeezed with plier
Hi i have only 1 option asus rog strix z490f. But it has 1 m2 slot with both sata and pcie3x4 while other slot is only pcie3 x 4 any speed issue? I will install samsung 980 pro nvme 2280 x 2Full system specs are always helpful. I personally could not rule out the board at this point.
No it is stuck and now psu wire socket is mis shaped lolIs the connector out? Show the photo.
Won't be able to get more than 3500 MB/s sequential speed out of those. Otherwise it would be ok.I will install samsung 980 pro nvme 2280 x 2
Samsung 980 pro nvme is only 3500mbpsWon't be able to get more than 3500 MB/s sequential speed out of those. Otherwise it would be ok.
Samsung 980 pro nvme is only 3500mbps

![]()
980 PRO PCIe 4.0 NVMe™ 1TB SSD | Samsung US
Supercharge your system with the 980 PRO PCIe 4.0 NVMe™ 2TB SSD. Ultra-fast speeds and high efficiency. Get yours today for next-gen performance!www.samsung.com
View attachment 107285
You won't get up to 7000 MB/s with that mobo.
When my board arrives tomorrow. Before instslling in case how do i check if it is 100% ok . Outside of caseWon't be able to get more than 3500 MB/s sequential speed out of those. Otherwise it would be ok.
You can't unless you have NVMe to USB adapter.When my board arrives tomorrow. Before instslling in case how do i check if it is 100% ok . Outside of case
I will install cpu ram outside if case . Then ?You can't unless you have NVMe to USB adapter.
Then just install NVMe drive and see if BIOS or Windows setup can see the drive. If it can, you can then proceed to setting up everything inside the case.I will install cpu ram outside if case . Then ?
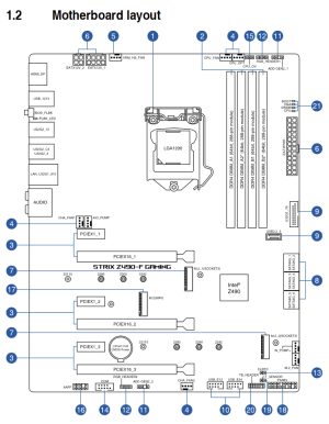
So cpu pump connector will go left side slot? What is cpu opt and cpu ov then on top right?Then just install NVMe drive and see if BIOS or Windows setup can see the drive. If it can, you can then proceed to setting up everything inside the case.
I'm no expert builder, but I am expert manual reader.@coercitiv and @DAPUNISHER are expert system builders.
I read too but still confused thnk you also can u tell if i have to use included rubberpads for samsung 980 1tb nvme ssd? On this boardI'm no expert builder, but I am expert manual reader.
- CPU_FAN and CPU_OPT can both be used to power the fans
- AIO_PUMP or W_PUMP+ can be used to power the pump
- CPU_OV is called CPU Overvoltage Jumper, so it's not related to cooling configuration
I think you mean thermal pads? If the mobo NVMe slot has a heatsink, the thermal pads may not be required. I usually just put the SSD in and forget about it. All the SSDs I have used so far (three of them, Crucial P2, Kingston NV2 and a Crucial P5 I think) don't have any heatsink or thermal pads on them and I haven't noticed any performance issues so far in my regular use. Stopped benchmarking SSD performance after I noticed that CrystalDiskMark may write up to 40 GB for a single benchmark run comprising of three passes.can u tell if i have to use included rubberpads for samsung 980 1tb nvme ssd? On this board
What rubber pads? Do you mean the thermal pads on the heatsink of the motherboard? If so, yes use them, do not remove them. You do need to remove any plastic film that may be on them.I read too but still confused thnk you also can u tell if i have to use included rubberpads for samsung 980 1tb nvme ssd? On this board
argb, the 5V one. Again, from the manual.Also cpu aio deepcool ex 360mm led connector will go to argb or rgb slot? This aio has led on pump only not fans

Rubber pads very small square shape not thetmal pads . Manual says if nvme ssd is double sided dont use and if single sided use it. I am confused i have samsung 980 1tb 2280 m2What rubber pads? Do you mean the thermal pads on the heatsink of the motherboard? If so, yes use them, do not remove them. You do need to remove any plastic film that may be on them.
argb, the 5V one. Again, from the manual.
View attachment 107419