Article supports contention that Covid-19 was spilled from the Wuhan lab

Page 2 - Seeking answers? Join the AnandTech community: where nearly half-a-million members share solutions and discuss the latest tech.

Muse

Lifer
Jul 11, 2001
41,298
10,443
136
Ramp up the pressure, lol. The Chinese government doesn't give a fuck about any pressure we apply to them. Stopping funding seems to me would mean we get less access to what they are doing. Seems counterproductive.
Oh, really? They send spy balloons over us. They seem to be interested in what we do.
 
  • Haha
Reactions: dank69

Brovane

Diamond Member
Dec 18, 2001
6,528
2,667
136
Depending on the timeline you are mentioning, there's some evidence that SARS-CoV-2 was circulating in Americans as early as December 2019. Similar evidence also suggests it reached Italy in December too.

In October of 2019 the Military world games was held in Wuhan China. There is anecdotal evidence that the military athletes coming back from the games brought COVID with them.
 

dank69

Lifer
Oct 6, 2009
37,616
33,335
136
Oh, really? They send spy balloons over us. They seem to be interested in what we do.
Honestly the only apropos response here:
DJIkoRf.gif
 

Brovane

Diamond Member
Dec 18, 2001
6,528
2,667
136
Ramp up the pressure, lol. The Chinese government doesn't give a fuck about any pressure we apply to them. Stopping funding seems to me would mean we get less access to what they are doing. Seems counterproductive.
If a China lab was found to be the source of COVID there would be a lot more countries than just the US upset at China.
 
  • Haha
Reactions: dank69

VashHT

Diamond Member
Feb 1, 2007
3,396
1,481
136
It's a shame this kind of info will make conspiracy theorists think every crazy theory about covid is true. They see a story about the virus likely leaking from a lab and jump to the conclusion that Fauci, the CHinese government, pharmaceutical companies and the NWO engineered the virus so they could cripple the world economy and make money off the vaccine.
 

Brovane

Diamond Member
Dec 18, 2001
6,528
2,667
136
It's a shame this kind of info will make conspiracy theorists think every crazy theory about covid is true. They see a story about the virus likely leaking from a lab and jump to the conclusion that Fauci, the CHinese government, pharmaceutical companies and the NWO engineered the virus so they could cripple the world economy and make money off the vaccine.

You forgot the part about Baby blood......Somehow you have to wrap in QAnon.
 

PowerEngineer

Diamond Member
Oct 22, 2001
3,615
799
136
Knowing the origins of COVID would certainly be helpful in understanding and preparing for the risks of future new virus risks, and the expert consensus seems to be that COVID was introduced through mutations encouraged by cross species infections.

But that best guess falls far short of absolute proof (which we seldom have for anything) and therefore leaves plenty of room for people to rally around other theories - especially conspiracy theories that allow them to throw out contradictory information because it is all lies told by evil (world controlling) elites.

As long as we have people who question the existence of dinosaurs, claim men never landed on the moon, believe that 9/11 was an "inside job", we will also have people who are absolutely sure that COVID was a Chinese bioweapon. 🙄
 

brycejones

Lifer
Oct 18, 2005
30,291
31,338
136
Pretty sure it was the lizard people who released it so we would have to get the vaccine with the 5g chips that make people magnetic. But sure if you want to go with some kooky theory it came from a Chinese lab OP I say go for it. The world needs more conspiracy theorists who refuse to see the plain simple truth right in front of or stuck to their bodies by magnetism.
 
  • Like
Reactions: APU_Fusion

[DHT]Osiris

Lifer
Dec 15, 2015
17,544
16,898
146
I would argue that if you are a researcher back in 2010-2019, and you have access to a variety of coronaviruses and you have millions of dollars to perform research, what virus are you going to study? Are you going to study SARS-CoV-1 that caused a world-wide scare with a relatively high mortality rate and related coronaviruses? Are you going to study MERS which has an exceptionally high mortality rate? Or will it be bat coronaviruses related to MERS or CoV-1? No, you are going to pick a random coronavirus that was from a bat, pangolin, whatever animal you want, that is distantly related to other coronaviruses, has no known capacity to infect humans, and then you are going to invest your research money and time into this random strain?

Not only are you going to study this random strain, but then you're going to invest years of work to engineer it?

Or if you put it in a bucket of 10,000 mice, a species that isn't the most conducive to coronavirus infection (e.g. CoV-1 or CoV-2) and hope it mutates at 10x-100x the rate it did in billions of humans? When they did that with SARS-CoV-1 (not in a bucket, but a controlled experiment), it became adapted to mice.

If we are going to entertain rare events, how do we know Optimus Prime wasn't walking around Wuhan, fell over and tried to die in a ditch, and spread it to nearby onlookers? What if Vincent Vega didn't get shot by Butch, still had the briefcase, opened it in Wuhan, and it turned out the briefcase contained SARS-CoV-2? There does come a point in which invoking rare events has to have some level of plausibility, especially when there are scenarios that are far more plausible.
If you want people to firmly accept that a lab leak (intentional or unintentional) is impossible/improbable beyond the bounds of reasonable conversation, not acting like a giant douchebag when one poses questions is a good place to start. If you personally, actually feel that an unintentional mutation during a jump to a human resulting in being capable of spreading to additional humans (patient zero event) as a result of a research laboratory working on a precursor to the strain is as likely as Optimus Prime infecting the population of Wuhan, please feel free to explain it in a way that will make sense to someone who's specialty is different from yours, rather than assuming everyone's a goddamned moron and try to explain it with lego and crayons.
 

BoomerD

No Lifer
Feb 26, 2006
66,672
15,068
146
Bio weapons lab leak to cull the world's excessive population. Probably wont be the last.

I've said right from the start that the WuFlu was a release from a ChiCom bioweapon lab. Whether it was intentional...a test on the populace, or accidental...some researcher was exposed or carried it out on clothing....we'll likely never know.
 
Last edited:
  • Like
Reactions: FelixDeCat

FelixDeCat

Lifer
Aug 4, 2000
31,262
2,785
126
I've sair right from the start yhat the WuFlu was a release from a ChiCom bioweapon lab. Whether it was intentional...a test on the populace, or accidental...some researcher was exposed or carried it out on clothing....we'll likely never know.
Considering China and India make up half of the Earth's population they see first hand what excessive population is like and its pretty damn bad.

Humanity is so dense now that we affect the climate. Not enough natural resources or even fresh water for everyone.

If the science friction movies have it pegged right, the "cure for cancer" vaccine will cause the zombification of billions. They will quickly then starve for lack of ....brrraaiins
 
Last edited:

akugami

Diamond Member
Feb 14, 2005
6,210
2,552
136
I may well have had flu. I was very likely vaccinated against that season's flu at the time. I'll never know what it was I suppose.

Anyway, the subject here is "speculation" that the Chinese engineered covid-19 and accidently spilled it from the Wuhan lab. The fact that the Chinese have been anything but transparent with facts concerning all this suggests they are trying to hide something(s).

I am convinced the Chinese government had some hanky panky going on. The question is, what? Because I am not entirely convinced it was experimenting with COVID. Could they? Maybe. Again, the Chinese government is less than forthcoming.

At this point, does it really matter? There is no conclusive proof of anything, and at this point, I doubt there ever will be. Every "smoking gun" article is full of inaccuracies or outright lies.

As personal opinion, I would be surprised if China wasn't experimenting with biological weaponry. Even if there is no conclusive proof. But whether China was experimenting with biological weaponry or not, I doubt they meant to release something like COVID into the wild that hurt them just as much as it hurt everyone else.
 

Muse

Lifer
Jul 11, 2001
41,298
10,443
136
... I doubt they meant to release something like COVID into the wild that hurt them just as much as it hurt everyone else.
I have always thought it quite unlikely they intentionally released covid-19 for the very reason you say. I first became aware we had a serious problem developing when I saw video of the panicky Chinese locking people into their apartments in Wuhan. I have seen nothing to suggest that the Chinese intended this to happen, but I think it far from unlikely that the pandemic began when the germ leaked from the lab.
 

abj13

Golden Member
Jan 27, 2005
1,071
902
136
If you want people to firmly accept that a lab leak (intentional or unintentional) is impossible/improbable beyond the bounds of reasonable conversation, not acting like a giant douchebag when one poses questions is a good place to start. If you personally, actually feel that an unintentional mutation during a jump to a human resulting in being capable of spreading to additional humans (patient zero event) as a result of a research laboratory working on a precursor to the strain is as likely as Optimus Prime infecting the population of Wuhan, please feel free to explain it in a way that will make sense to someone who's specialty is different from yours, rather than assuming everyone's a goddamned moron and try to explain it with lego and crayons.
Hold on, what do you define as a "lab leak?" There is often confusion of what each person means when they say that phrase, and the problem is that there are two potential definitions people use. One version of a "lab leak" is that the Wuhan Institute of Virology had a sample that contained SARS-CoV-2 and it escaped biocontainment (through various routes). The second meaning, and what this thread/OP/"news story" and my original post is about is that WIV was engineering coronaviruses and that their strain escaped (unintentionally or intentionally). That's why the posted article plays up all shorts of scary buzzwords of gain of function research, humanized mice, covert research, and a whole graphic dedicated to the "Quest for a Killer virus." These are two very different scenarios, and I have long held that the former is a possible source of the pandemic, while the latter is non-sensical from a logical or scientific standpoint. My points against bioengineering what exactly what I wrote about in this thread, and what you responded to.

As mentioned in my very first post in this thread, SARS-CoV-2 has barely accumulated 100 mutations in 3.5 years after billions of human infections and immense selection pressure by a vaccine. One of the nearest known precursors is RatG13, which has ~1000 mutations relative to SARS-CoV-2. How is a group of virologists supposed to make a thousand mutations in a precursor virus to create SARS-CoV-2, when natural evolution would take ~35 years, assuming ongoing billions of infections and a constant mutation rate? And as mentioned about the mouse adapted SARS-CoV-1 virus. How many mutations did it develop after it adapted to the mouse? In case others didn't click on that link, a total of 6 mutations. That's the difference between a coronavirus that causes zero mouse deaths vs 100%. Outside of recombination, coronaviruses are notorious for being one of the few RNA viruses that has a proofreading mechanism that limits how many mutations it develops. Even if recombination occurred, the signature of that event would be readily obvious.

And all of this still doesn't address my other point. Why would a lab decide not to work on SARS-CoV-1, MERS, and the many other closely related bat coronaviruses, and instead, use a coronavirus from a clade of unknown pathogenicity? I have posed this question twice, both times now without legos and crayons. Is there a logical explanation?
 
  • Like
Reactions: dank69

[DHT]Osiris

Lifer
Dec 15, 2015
17,544
16,898
146
Hold on, what do you define as a "lab leak?" There is often confusion of what each person means when they say that phrase, and the problem is that there are two potential definitions people use. One version of a "lab leak" is that the Wuhan Institute of Virology had a sample that contained SARS-CoV-2 and it escaped biocontainment (through various routes). The second meaning, and what this thread/OP/"news story" and my original post is about is that WIV was engineering coronaviruses and that their strain escaped (unintentionally or intentionally). That's why the posted article plays up all shorts of scary buzzwords of gain of function research, humanized mice, covert research, and a whole graphic dedicated to the "Quest for a Killer virus." These are two very different scenarios, and I have long held that the former is a possible source of the pandemic, while the latter is non-sensical from a logical or scientific standpoint. My points against bioengineering what exactly what I wrote about in this thread, and what you responded to.
Yeah I know. I consider it 3 scenarios (mishandling of wild strains, mishandling of engineered strains, intentional release of manipulated strains), which are grossly cross-represented. I've only ever been reasonably interested in the first two, third being ridiculous unless it happens twice more (incident, coincidence, enemy action). I'm only willing to entertain the possibility of the second specifically because of a) lack of expertise in the field of virology, b) lack of transparency from the government overseeing the ... c) virology lab performing gain of function research on viruses (which if my memory serves, were coronaviruses) like a block away from the stated patient zero infection point. Some claim that a) is sufficient to dispel the possibility, but I'm skeptical because b) and c) walk and talk like a duck, respectively.

It's akin to a fire breaking out in NYC and spreading uncontrolled to a dozen nearby blocks, afterwards discovering that right nearby is a govt research lab which researches advanced incendiaries or rocket fuel or something, then being told 'no actually it was a shop selling sparklers on the corner' and everyone going 'HMM YES THAT SURE DOES MAKE MORE SENSE, DON'T FALL PREY TO CONSPIRACY THEORIES'.
As mentioned in my very first post in this thread, SARS-CoV-2 has barely accumulated 100 mutations in 3.5 years after billions of human infections and immense selection pressure by a vaccine. One of the nearest known precursors is RatG13, which has ~1000 mutations relative to SARS-CoV-2. How is a group of virologists supposed to make a thousand mutations in a precursor virus to create SARS-CoV-2, when natural evolution would take ~35 years, assuming ongoing billions of infections and a constant mutation rate? And as mentioned about the mouse adapted SARS-CoV-1 virus. How many mutations did it develop after it adapted to the mouse? In case others didn't click on that link, a total of 6 mutations. That's the difference between a coronavirus that causes zero mouse deaths vs 100%. Outside of recombination, coronaviruses are notorious for being one of the few RNA viruses that has a proofreading mechanism that limits how many mutations it develops. Even if recombination occurred, the signature of that event would be readily obvious.
My issue with this is the 'known precursor'. You have to accept that the actual precursor to the COVID-19 alpha strain had to be genetically very similar to the precursor yes? Which means whatever it jumped from (pangolin, penguin, bat, whatever) was already just on the verge of COVID-19, correct? So that actual, real precursor existed whether it was on a slab of dead whatever in a meat market or in a test tube next door. So based on that, why is it so insane to suggest it could have been from a novel sample in an actual research laboratory instead of a one in a million meat market sample? Why does the former make more sense than the latter?

And all of this still doesn't address my other point. Why would a lab decide not to work on SARS-CoV-1, MERS, and the many other closely related bat coronaviruses, and instead, use a coronavirus from a clade of unknown pathogenicity? I have posed this question twice, both times now without legos and crayons. Is there a logical explanation?
I don't know, many of the novel breakthroughs in science come precisely from looking for something other than what you expected. Maybe they were looking for something annihilating nearby bat populations? Maybe they were looking for a weaponized system to control murderous pangolins? It's really hard to define a negative, doubly so when there's a shroud of obfuscation over the whole ordeal (which frankly just breeds pessimism and conspiracy).

Do we even know the stated mission(s) of the virology lab? And not just the part the US was funding, the whole thing.
 
  • Like
Reactions: cytg111

Moonbeam

Elite Member
Nov 24, 1999
74,954
6,796
126
I have always thought it quite unlikely they intentionally released covid-19 for the very reason you say. I first became aware we had a serious problem developing when I saw video of the panicky Chinese locking people into their apartments in Wuhan. I have seen nothing to suggest that the Chinese intended this to happen, but I think it far from unlikely that the pandemic began when the germ leaked from the lab.
Why do you persist in an opinion for which there is no scientific evidence? Could it be that you have an ego attachment to your opinion?
 
  • Like
Reactions: manly

abj13

Golden Member
Jan 27, 2005
1,071
902
136
Yeah I know. I consider it 3 scenarios (mishandling of wild strains, mishandling of engineered strains, intentional release of manipulated strains), which are grossly cross-represented. I've only ever been reasonably interested in the first two, third being ridiculous unless it happens twice more (incident, coincidence, enemy action). I'm only willing to entertain the possibility of the second specifically because of a) lack of expertise in the field of virology, b) lack of transparency from the government overseeing the ... c) virology lab performing gain of function research on viruses (which if my memory serves, were coronaviruses) like a block away from the stated patient zero infection point. Some claim that a) is sufficient to dispel the possibility, but I'm skeptical because b) and c) walk and talk like a duck, respectively.

It's akin to a fire breaking out in NYC and spreading uncontrolled to a dozen nearby blocks, afterwards discovering that right nearby is a govt research lab which researches advanced incendiaries or rocket fuel or something, then being told 'no actually it was a shop selling sparklers on the corner' and everyone going 'HMM YES THAT SURE DOES MAKE MORE SENSE, DON'T FALL PREY TO CONSPIRACY THEORIES'.
You'll have to clarify what is meant by gain of function research that was occurring in Wuhan. Which specific experiments? Many of the reporting has confused where some of these research projects were done. Some of the experiments were actually conducted in the United States.
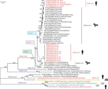
On top of that, one has to consider what they were doing. The primary researcher was interested in SARS-CoV-1 and very closely related bat coronaviruses. She studied those bat coronaviruses because they were closely related to SARS-CoV-1 and was important to understanding the origins of CoV-1. The logic behind her work made sense. But then why would she (or others) choose a strain of virus not closely related to SARS-CoV-1, that has unknown biology, and decided, yeah of all the coronaviruses I could work on, it will be that one!

Here's a family tree that contains many of bat coronaviruses, CoV-1, and CoV-2. If you are a researcher, wouldn't you work on Bat-SL-CoV because they are all closely related to CoV-1? Why would you choose, say the Zhejiang, Kenya, or Bulgaria species (clade 1 and 2)?

gr3.jpg

Even if you decide to work on a new virus. You can't just conjure up tools and techniques to study the virus overnight. You have to build the capacity to detect the virus, you have build methods to cultivate the virus in the lab. Even after all that work, developing techniques to build the virus can take several years. And somehow you have to find time to work on all this, while still working on other projects and publishing them. It does not add up.
My issue with this is the 'known precursor'. You have to accept that the actual precursor to the COVID-19 alpha strain had to be genetically very similar to the precursor yes? Which means whatever it jumped from (pangolin, penguin, bat, whatever) was already just on the verge of COVID-19, correct? So that actual, real precursor existed whether it was on a slab of dead whatever in a meat market or in a test tube next door. So based on that, why is it so insane to suggest it could have been from a novel sample in an actual research laboratory instead of a one in a million meat market sample? Why does the former make more sense than the latter?

I don't dispute the possibility that CoV-2 (or something super similar, e.g. <20 mutations) was sitting in a sample and accidentally got out. What I do dispute is that any idea of something more distantly related was being engineered/manipulated by WIV, and then escaped the lab. That's much of what the story in the OP proposes (and a few other conspiracy blog posts out there), that SARS-CoV-2 is the result of manipulations to RatG13 and it escaped. That makes no sense on the several levels I've written about.

And to reiterate a similar point, let's say you found the true precursor to SARS-CoV-2 in 2015. Why would you invest millions and years of work to work on something you have no confidence on will have any meaning on human health?
I don't know, many of the novel breakthroughs in science come precisely from looking for something other than what you expected. Maybe they were looking for something annihilating nearby bat populations? Maybe they were looking for a weaponized system to control murderous pangolins? It's really hard to define a negative, doubly so when there's a shroud of obfuscation over the whole ordeal (which frankly just breeds pessimism and conspiracy).

Do we even know the stated mission(s) of the virology lab? And not just the part the US was funding, the whole thing.
WIV clearly had their missions defined in the past, the original iteration was founded in the 1950's. China has been a major location for emergence of viruses of concern including SARS, Avian influenza, flaviviruses, and many others. It is also a major research institution in general, they support research of non-human virology fields. You can find papers from WIV in the 2000's where researchers were working on viruses from crayfish and studying bacteria.

Would you rather scientists study concerning viruses at the "source?" Or would you be comfortable loading Ebola, SARS, or smallpox samples into a plane or ship and moving them thousands of miles across the world?

And don't forget. Wuhan is the ninth most populous city in China. If SARS-CoV-2 emerged from Chicago or London (cities of similar size) would everyone be accusing virologists at Northwestern or the Imperial College of London? So much of certain people's fears have been built upon not knowing about Wuhan, realizing there's a research center named "virology," and jumping to some sort of nefarious connection. Yes, there's a woman there who works on coronaviruses. Ok, make the case then, show us why and how she was doing nefarious work at the same time, and had the capacity to do all these things.
 
Last edited:

[DHT]Osiris

Lifer
Dec 15, 2015
17,544
16,898
146
You'll have to clarify what is meant by gain of function research that was occurring in Wuhan. Which specific experiments?
Not a clue. I know what the words mean, and I know what barely-comprehensible drek is published by the media, and somewhere in all of that the layman is expected to interpret 'gain of function' to apparently mean something other than 'give capabilities to a sample beyond what it inherently possesses, but definitely not the ability to rapidly infect and spread amongst humans'...
Many of the reporting has confused where some of these research projects were done. Some of the experiments were actually conducted in the United States.
On top of that, one has to consider what they were doing. The primary researcher was interested in SARS-CoV-1 and very closely related bat coronaviruses. She studied those bat coronaviruses because they were closely related to SARS-CoV-1 and was important to understanding the origins of CoV-1. The logic behind her work made sense. But then why would she (or others) choose a strain of virus not closely related to SARS-CoV-1, that has unknown biology, and decided, yeah of all the coronaviruses I could work on, it will be that one!

Here's a family tree that contains many of bat coronaviruses, CoV-1, and CoV-2. If you are a researcher, wouldn't you work on Bat-SL-CoV because they are all closely related to CoV-1? Why would you choose, say the Zhejiang, Kenya, or Bulgaria species (clade 1 and 2)?
No idea, because everyone else is already working on the CoV-1 relatives? Again, obfuscation from the source means speculation on the destination. I can grok all this, but I need something more than 'pshaw, they'd never do that'.
I don't dispute the possibility that CoV-2 (or something super similar, e.g. <20 mutations) was sitting in a sample and accidentally got out. What I do dispute is that any idea of something more distantly related was being engineered/manipulated by WIV, and then escaped the lab. That's much of what the story in the OP proposes (and a few other conspiracy blog posts out there), that SARS-CoV-2 is the result of manipulations to RatG13 and it escaped. That makes no sense on the several levels I've written about.
I concur, I find the idea of a manipulated sample orders of magnitude less likely than an accidental slip of a natural sample.
And to reiterate a similar point, let's say you found the true precursor to SARS-CoV-2 in 2015. Why would you invest millions and years of work to work on something you have no confidence on will have any meaning on human health?
Again, no idea on intent since there's a smokescreen between the average schmuck and the research. To reiterate, obfuscation breeds conspiracy.

And don't forget. Wuhan is the ninth most populous city in China. If SARS-CoV-2 emerged from Chicago or London (cities of similar size) would everyone be accusing virologists at Northwestern or the Imperial College of London? So much of certain people's fears have been built upon not knowing about Wuhan, realizing there's a research center named "virology," and jumping to some sort of nefarious connection. Yes, there's a woman there who works on coronaviruses. Ok, make the case then, show us why and how she was doing nefarious work at the same time, and had the capacity to do all these things.
I'd sure as fuck demand some kind of reasonable contact tracing, and a complete shakedown of procedures if it was discovered that a COVID-24 mysteriously emerged at a local food market that definitely totally couldn't have possibly emerged from the virology lab a block or two away from either location, or any other in ANY country where the proximity is relevant. Occam's razor, man. Can you really look at the situation and say 'yeah the layman has no reason to think otherwise' when given that explanation? Remember, you don't have to convince virologists, you have to convince the OTHER 7 billion people.
 

compcons

Platinum Member
Oct 22, 2004
2,270
1,340
146
This is not complicated. The key points:
1) China is no more or less evil than they were before this shit (pro tip: they are terrible and evil and generally the enemy). They are in it for China. They will fuck over the entire world right up to the point that it negatively affects them. The US government tolerates them because some asshats made them a key part of US cheap manufacturing back in the 70s and 80s. If you thought they were a good partner before covid-19, you are delusional. Stop being a dumbass. Unfortunately, really stupid people didn't understand the TPP and we are still stuck with China.

Regardless of the origins of covid-19, China should be treated the same as always. They are not friendly beyond the fact that they like our money. Full stop.

2) Some people think that there is some sort of "gotcha" and that Faucci personally benefited and allowed China to weaponize Covid-19 and therefore he was the problem with the pandemic. That evidence does not exist. And it has no bearing at all on the fact that it rolled across the planet because some people are too fucking dumb to listen to experts.

3) Smart people realize that the source of a pandemic is not as important as how we respond to it. If we follow guidelines and rules put forth by people who know what they are talking about, we can prevent the spread of any virus and the outcomes can be managed. The source of the virus did not make our inept administration struggle with what to do. Those partisan fucks decided what to do to maximize the benefits to them and their corrupt party. 2 hours of youtube videos does not give you (or the dumbass who made the video) the same expertise as someone who studies viruses all day for decades.

Ignoring the goddamn scientists is the exact opposite of how your respond to a fucking pandemic.
Write that down.
It will be important again at some point.
 

GodisanAtheist

Diamond Member
Nov 16, 2006
8,516
9,948
136
This is one of those things the world will just have to live without knowing, barring some smoking gun documentation coming out of China which... Good luck...

Beyond that, the engineered virus conspiracies are, by deductive reasoning, garbage.

What you're left with is was it the wet mart or accidental exposure to naturally collected samples? And the ultimate answer is who knows and doesn't matter in the end anyway.
 

Moonbeam

Elite Member
Nov 24, 1999
74,954
6,796
126
This is one of those things the world will just have to live without knowing, barring some smoking gun documentation coming out of China which... Good luck...

Beyond that, the engineered virus conspiracies are, by deductive reasoning, garbage.

What you're left with is was it the wet mart or accidental exposure to naturally collected samples? And the ultimate answer is who knows and doesn't matter in the end anyway.
It matters to the author of the link I left above.